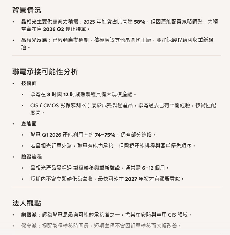
2303 聯電 - 晶相光轉單聯電的可行性|CMoney 股市爆料同學會
2026-02-09

2303 聯電 - 晶相光轉單聯電的可行性|CMoney 股市爆料同學會

晶相光訂單確實有機會由聯電承接,但短期影響有限,需等待製程轉移與驗證完成。中期(2027 年)才可能對聯電營收與市佔率帶來明顯貢獻。

AI 分析摘要
聯電過去股價反應明顯受益於策略性投資與技術突破,尤其在加碼欣興及引入先進製程與矽光子技術後,股價於中長期展現穩健成長,反映市場對公司產業結構優化與漲價能力提升的高度信任。歷史資料顯示,重大技術合作與產品線拓展往往能在未來三十日內推動股價正向表現,即使短期波動存在,整體趨勢仍具韌性,顯示市場重視聯電在成熟與特殊製程領域的競爭優勢及成長動能。此外,晶相光轉單至聯電的可行性事件,從產業鏈位置與技術布局角度,若成真將強化聯電矽光子平台的商業規模與技術深度,這不僅契合聯電既有技術合作模式,也可能推動晶圓代工高階應用領域的增長空間,顯著優化公司中長期營運結構。鑒於過去類似技術合作與訂單取得已能催化股價中長期上行,此一事件若落實,將提升市場對聯電持續深化技術領先及拓展關鍵市場的預期,但短期內影響或受整體晶圓代工景氣波動限制,仍須觀察後續訂單執行情況以確認其轉化為營運動能的具體成效。
股價走勢圖 2303.TW 聯電
歷史統計數據
1日漲跌
+0.32%
勝率 75%
7日漲跌
+1.24%
勝率 50%
30日漲跌
+2.71%
勝率 58%
歷史相關新聞
12 則
1D
+0.36%
7D
+6.17%
30D
+13.25%
1D
+1.10%
7D
+4.51%
30D
+9.90%
1D
+0.35%
7D
-1.91%
30D
-4.72%
1D
+0.46%
7D
-0.34%
30D
-7.55%