2317 鴻海 - 鴻準賣群創⋯⋯鴻海也跟著在賣群創!|CMoney 股市爆料同學會
2026-02-25

2317 鴻海 - 鴻準賣群創⋯⋯鴻海也跟著在賣群創!|CMoney 股市爆料同學會

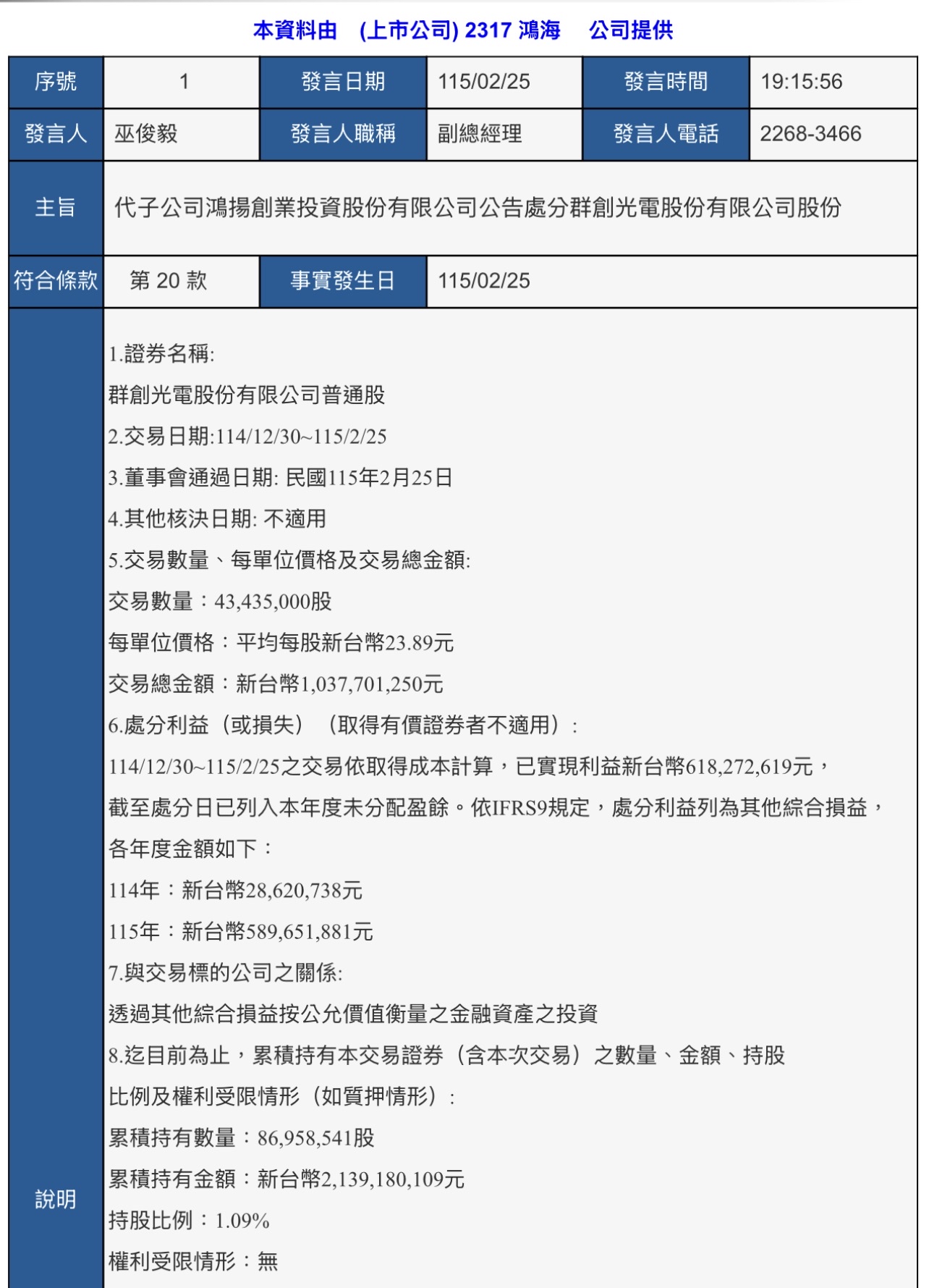
鴻海(2317) 代子公司鴻揚創業投資公告,以每股23.89元處分持有群創(3481) 4343萬5000股,交易總金額約新台幣10.37億元,已實現利益約6.18億元。 鴻海說明,相關交易為實現...

AI 分析摘要
歷史資料顯示,鴻海針對非核心事業持股處分多以「短線股價承壓、中長期資本效率提升」為主導模式,特別是LED、群創等資產出清均明顯帶有結構性調整與市場預期尾隨。此次鴻準賣群創並同步帶動鴻海出脫群創持股,延續過往策略脈絡,進一步強化鴻海「資產重組、聚焦主業」訊號,市場解讀為資本配置效率優化,短線或伴隨群創自身股價下行壓力,惟主體鴻海評價未見大幅震盪。整體而言,結構性資產調整未必造成鴻海股價明顯波動,但有助於強化企業長期成長動能與市場信心,尤其在「3+3」主軸下資本重組步伐明確,未來市場預期將更著重主業創新與資本回報。
股價走勢圖 2317.TW 鴻海
歷史統計數據
1日漲跌
+0.25%
勝率 33%
7日漲跌
-0.5%
勝率 44%
30日漲跌
-1.88%
勝率 44%
歷史相關新聞
9 則
1D
0.00%
7D
+1.80%
30D
+4.36%
1D
-0.45%
7D
+1.35%
30D
+2.95%
1D
0.00%
7D
-5.88%
30D
-9.80%
1D
+1.23%
7D
-0.49%
30D
-11.06%
1D
-1.70%
7D
-4.61%
30D
-12.14%